MITTTR

Ensimmäisen ryhmäprojektini (ohjelmoinnin sovellusprojekti), aihe oli kosteus-, lämpötila- ja ilmanpainemittari; MITTTR.

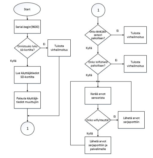
Arduino Unoon oli liitetty yksi anturi, joka mittasi kaikkia em. suureita ja se lähetti arvot WiFi-shieldillä Python-palvelimelle ja palvelimelle lähetettyjä arvoja pystyi tarkastelemaan nettisivulta kuvaajina.

Olin vasta aloittanut C++ -ohjelmoinnin, eikä minulla ollut kokemusta Pythonista, joten keskityin projektissa sen suunnitteluun ja dokumentointiin. Loppupäässä projektia lisäsin aliohjelman, joka sisälsi SD-kortilta kirjautumistietojen lukemisen.

Projektimme valmistui ajoissa ja sain kokemusta vesiputousmallin käytöstä projektinhallintamenetelmänä.

Projektiposteri

Vuokaavio MITTTR:n toiminnasta

Takaisin