Autonominen auto

Tavoite projektissa oli kehittää ja valmistaa itsestään liikkuva, esteet tunnistava ja niiden mukaan suuntaa vaihtava auto.Sen ohjaukseen käytettiin ultraäänisensoria ja Arduino Pro Miniä. Voimansiirrossa toimi kaksi pienoismoottoria sekä sensorin liikuttamisessa servomoottori.

Tässä projektissa osallistuin Arduino-koodin tekemiseen ja lisäominaisuutena suunnittelin Knight Rider- tyyliset koristevalot ledeistä.

Projekti saatiin melkein valmiiksi. Auton toinen moottori ei kuitenkaan suostunut pyörimään ja aika loppui tässä vaiheessa kesken.

Varsinaista projektinhallintatyökalua ei ollut käytössä. Pidimme ryhmän kesken kerran viikkossa palaverin, jossa sovimme mitä kukin tekee seuraavalla viikolla.

Arduino-koodi GitHubissa:

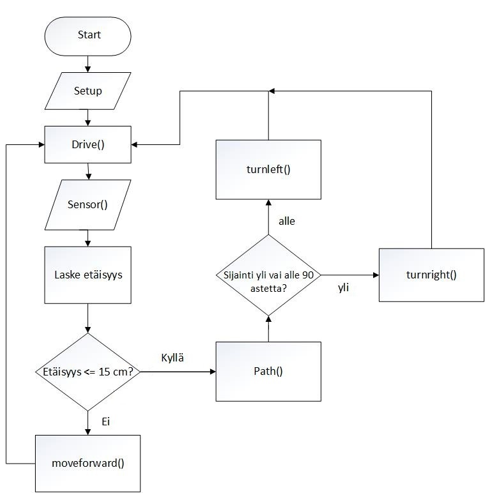
Vuokaavio Arduino-koodin toiminnasta

Takaisin